Jun 22, 18 · 一般幹部候補生一次試験、筆記式操縦適性検査 筆記式操縦適性検査は、一次試験の二日目に行われます。 飛行要員受験者のみに課せられる試験項目で、一般区分での受験者には無関係です。 試験項目 心理テスト応じた航空 適性の 目覚め と向上の お手伝いをしています 。 受験目標に応じて、航空適性コース(エアライン自社養成)、航空適性コース(航空大学校)、 航空適性コース(自衛隊航空学生)をご予約ページで選んでご予約ください。Apr 27, · 飛行適性検査の歴史 以前は実機に乗って飛行適性検査を行っていましたが、現在はシミュレーターで実施されています。 因みに航空学生は依然として実機で行っているみたいです。

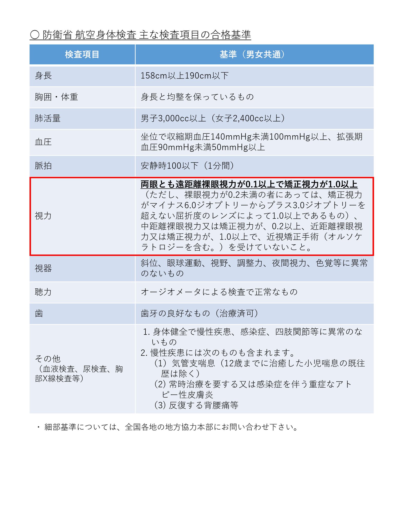
防衛省 航空自衛隊 空幕広報室です 戦闘機 パイロット も メガネ Okです ソフト コンタクトレンズ も大丈夫です 航空学生 の 採用 や パイロットの 身体検査 での 遠距離 視力 の基準は 裸眼で0 1 矯正で1 0です 平成28年に身体 検査の
航空 学生 適性 検査
航空 学生 適性 検査-Nov 13, 19 · ここでいう適性試験とは、一般幹部候補生の飛行要員及び航空学生の2次試験で実施される飛行適性試験についてです。Feb 17, 06 · 自衛隊・航空学生って難しいんですか?単純な比較とかは出来ないと思うんですが、大学ではどこらへんにあたるんでしょうか?また、倍率はどのくらいですか?教えて下さい。お願いします。大学入試などと異なり、「就職試験」なので倍率な



締切り迫る 気象 情報通信 安全保障 法務 航空自衛隊 Japan Air Self Defense Force Facebook
Dec 04, 17 · 適性検査練習問題&解答言語4文の並び替え 練習問題一覧適性検査の言語分野「文の並び替え」とは、バラバラになっている文章を正しく意味の通る順序に並び替える問題です。正しく文章を並び替えるには、選択肢に散りばめられたキーワードや文法的な法則から文章全体のつながSep 25, 17 · 航空学生の試験は1,2,3次試験がある。 そのうちの1次試験は、筆記試験×適性検査。 筆記試験でチェックされるのは4科目。Sep 07, 19 · Spatial Orientation (空間定位) これは方向感覚や空間把握能力を測るテストです。 コックピットの計器を見てどの方角に飛んでいるかわからないパイロットに飛行機を運転して欲しくないですもんね笑 試験内容は2つのコンパスをみて飛行機の向きと位置をひたすら選択する問題です。 これは慣れるまで本当に難しいです。 時間制限ありです。 では実際の試験画面
航空身体 検査証明 申請書 ・身体検査基準・マニュアルに従い検査を実施 ・身体検査基準に適合した者に対し、航空身体検査 証明書の交付 ・必要に応じ大臣判定申請手続き等の実施 等 受検・申請 航空機乗組員 (申請者) 航空身体検査証明に係るJul 13, · 適性検査は、方位や自分の位置がわからないとダメらしいです。 2次は、身体検査と面接です。 身体検査はしっかり健康な状態で行くようにしてください。特に虫歯と視力は気を付けないとダメです。航空身体検査におまけはないです。Mar 03, 21 · ^ a b c 海上自衛隊航空学生 パイロットへの道 ^ 第69期航空学生 野外総合訓練| 防府北基地 航空自衛隊 ^ 海上自衛隊航空学生の教育内容 ^ 航空学生教育群 JASDF Aviation Cadet 15年2月7日 ^ 小澤 昇 世界一受けたい授業 ^ 航空身体検査|一般財団法人 航空医学
タグ 適性検査 Showing only one result Featured usagiair ACTG12 航空学生(空・海)1・2次試験対策 航空学生(空・海)1・2次試験対策 海上 ¥ 45,800 1 Students 〒;Aug 26, 14 · 航空自衛隊航空学生については、基本的に大きな違いは、第3次試験を設け、操縦適性検査及び医学適性検査を行うようになったことである。操縦適性検査は、実際に航空機(複座機)に搭乗して行う飛行適性検査及び面接検査が行われる。Nov 13, 19 · また、適性試験ではないのですが性格検査というものがあり、これは航空学生の2次試験や曹候補生の1次試験で実施されているものです。内容はY-G性格検査といってあなたの性格を判断するものです。ですから、善し悪しはありません。




自衛隊幹部候補生




航空自衛隊 一般幹部候補生 飛行要員採用試験 受験記録 3次編 記録
到達目標 飛行適性試験予想問題にて、正答率100% 受講期間 受講開始より30週間 ※ 30週間が経過すると自動的にコース登録情報が削除されます。 必要学力レベル空医学的な適性があるかどうか検査及び判定を行うために、身体検査基準(航空法施 行規則別表第四)及びこのマニュアルが定められている。 1-3 航空身体検査証明の有効期間(以下、「有効期間」という。)は航空法第32条及Oct 17, 18 · 航空学生の一次試験を突破した後、10月下旬頃に行われるのが二次試験です。 二次試験は筆記試験に加え、身体検査と面接が行われますが、どういった検査内容なのでしょうか。注意すべき点とは? 特に注意したいのが身体検査。視力から握力、関節の検査などからだの隅々まで検査を




ぶっちゃけ 航空学生どうなの 元戦闘機パイロットのぶっちゃけblog




ぶっちゃけ 航空学生どうなの 元戦闘機パイロットのぶっちゃけblog
航空学生の試験で似たような問題がありますので、練習のつもりでお試しください。 #パイロット #適性 #適性検査 #脳トレ簡単な適正検査航空身体検査を受ける航空機乗組員にとって受検しやすい体制及び 「海上保安学校学生採用試験身体検査・身体測定・体力検査 ①航空機乗組員の医学適性に関する調査Sep 17, 19 · 航空学生一次試験を終えて テーマ: 受験編 公式ハッシュタグランキング: 教育学部 36 位 こんばんは、まるめろです。 さすがに、模試と試験の連続はぶっ倒れます (笑) ということで、昨日ですね、




航空管制官になるには なるまでの流れと航空管制官試験について解説




航空学生 自衛隊和歌山地方協力本部
航空学生 b 62 一般曹候補生 b 60 自衛官候補生 d 45 防衛大学校学生 b 62 防衛医科大学校医学科学生 a 67 防衛医科大学校看護学科学生(自衛官) b 60 防衛医科大学校看護学科学生(技官) c 59 高等工科学校生徒 c 55 貸費学生(技術) b 62航空身体検査に関する訓令を次のように定める。 ⑴ 「航空身体検査」とは、操縦士等に対する医学的適性検査をいう。 ⑵ 「航空業務」とは、航空従事者技能証明及び計器飛行証明に関する訓令(昭和 志望する者について行う身体検査及び航空学生③適性検査 (3)試験対策(学科試験) を繰り返し解き、苦手分野に力をいれて勉強していけば全く問題ないと思います。また、航空学生にはこの学科問題が終了した後に飛行適性検査があります。




就職活動で使われる適性検査とは 種類 実施企業 対策方法を解説 グローバル採用ナビ




航空学生 平成29年版 平成24年 平成28年実施問題収録 自衛官採用試験問題解答集 防衛協力会 本 通販 Amazon
第一次の飛行適性検査は全て知能テストに近いような択一式と、完全に知能テストな記述問題の組み合わせです。試験内容は以下のようになっています。 ・飛行姿勢 25分 この試験ではまず様々な姿勢をした1枚の飛行機の写真が与えられます。海上自衛隊航空身体検査実施規則 (趣旨) 第1条 この達は、海上自衛隊における航空身体検査の実施に関して必要な事項を 定めるものとする。 (航空身体検査の実施場所) 第2条 航空身体検査(以下「検査」という。)は、検査の実施のための器材を有申立人が開示請求している理由は,平成30年実施の航空学生(航空 要員)の3次試験から,操縦適性検査を過去に受けたことがある者は, 以後の採用試験においては実施されず,過去の操縦適性検査の結果を参 考にすることとなったためである。




パイロット適正検査 方位 東西南北 当てクイズ 航空学生 Youtube




カナダ多発機飛行資格 Multi Engine Rating の飛行実技検定課目 Fly In B C
May 07, 16 · 警察や消防と違って、いわゆる腕立て伏せや腹筋などの体力試験はないが、航空自衛隊の航空学生3次試験は適性を検査される大掛かりな試験が待っている。しかし、この試験のプロセスでは素晴らしい体験ができることだろう。Jun 19, 21 · 第1次試験 学科試験及び飛行適性試験がそれぞれ行われますが、本講座では飛行適性試験のみに対応しております。 学科試験は、選択式/記述式筆記試験となり、過去問題集がAmazonより販売されていますのでご活用下さい。 航空学生 年版15〜19年実施問題収録〈最近5か年〉自衛官採用試験問題解答集




航空学生の過去問12年分を解いて分析したで




תג 航空身体検査 בטוויטר




就活生必見 17種類の適性検査まとめ Webテストの種類と対策を知る 就職活動支援サイトunistyle



入学志望の方へ 募集要項 独立行政法人 航空大学校




防衛省 航空自衛隊 空幕広報室です 戦闘機 パイロット も メガネ Okです ソフト コンタクトレンズ も大丈夫です 航空学生 の 採用 や パイロットの 身体検査 での 遠距離 視力 の基準は 裸眼で0 1 矯正で1 0です 平成28年に身体 検査の




パイロット適正検査 方位 東西南北 当てクイズ 航空学生 Youtube



締切り迫る 気象 情報通信 安全保障 法務 航空自衛隊 Japan Air Self Defense Force Facebook




就活生必見 17種類の適性検査まとめ Webテストの種類と対策を知る 就職活動支援サイトunistyle




航空学生の過去問12年分を解いて分析したで




ぶっちゃけ 航空学生どうなの 元戦闘機パイロットのぶっちゃけblog




Qp9mnaldf77whm




入学志望の方へ 募集要項 独立行政法人 航空大学校




航空学生 各種募集種目 自衛官募集ページ 防衛省 自衛隊




山形県庁の採用試験まとめ 面接 集団討論 論文 適性検査で失敗しない方法を解説します 赤ずきんくんのみんなで公務員になろう




תג 航空身体検査 בטוויטר



航空幕僚長のフィリピン共和国への出張について 航空自衛隊 Japan Air Self Defense Force فيسبوك




パイロット適正テスト 空間認識能力 Youtube




スカウト型 新卒採用 コロナで脚光のワケと飛躍への壁 ニュースイッチ By 日刊工業新聞社




航空学生の過去問12年分を解いて分析したで




自衛隊 は厳しい 元 航空自衛隊員が過去を振り返ってみた やってみた Yattemita




航空学生の適性検査の動画一覧



締切り迫る 気象 情報通信 安全保障 法務 航空自衛隊 Japan Air Self Defense Force Facebook




航空学生 のtwitterリアルタイム検索結果 Meyou ミーユー




תג 航空身体検査 בטוויטר




航空会社 Jalと大手空港にw内定した就活生が語る 航空就職のリアル En Courage




航空学生 年版 15 19年実施問題収録 自衛官採用試験問題解答集3 防衛協力会 本 通販 Amazon



12月16 日 水 航空自衛隊 航空自衛隊japan Air Self Defense Force Facebook




Dqt54gbxgrrprm




航空学生 自衛隊和歌山地方協力本部




自社養成パイロット合格への必須必勝アイテム2選 航空会社就活 ネバギバ敏郎ブログ




航空身体検査 飛行機のパイロットの視力はどのぐらい必要 眼鏡はダメ Youtube




自社養成パイロット対策セミナー 航空大学校受験専門 パイロット予備校




航空自衛隊第1期操縦学生 62 航空学生出身者の団司令 将補職 への登用と 最近における航空自衛隊航空学生の応募及び採用状況の推移 Y Hamadaのブログ




遊んで暮らす 自衛官のキャリアパス 航空学生からの自衛隊人生




東海大学工学部航空宇宙学科にanaとの産学連携で設置 Ppt Download




東海大学 航空操縦 パイロット 説明会 Team 18




日本航空 Jal 自社養成本選考 二次面接突破 ネバ生 聴講生の合格報告メール大公開 ネバギバ敏郎ブログ




公務員試験合格者の声 公務員系 学科紹介 仙台大原簿記情報公務員専門学校




東海大学 航空操縦 パイロット 説明会 Team 18




航空自衛隊 海上自衛隊の航空学生採用試験 第1次及び第2次 対策 空飛ぶたぬきの航空教室 イー フライトアカデミー




航空身体検査の解説書 下町パイロット Note




自社養成パイロット対策セミナー 航空大学校受験専門 パイロット予備校




航空学生の2次試験合格発表から推測




航空自衛隊第1期操縦学生 66 最近の航空自衛隊航空学生の応募及び採用状況の推移 Y Hamadaのブログ




パイロット入試問題集 18 19 パイロット入試問題集編集部 イカロスアカデミー 本 通販 Amazon




航空管制官の採用試験対策 業界通の現役パイロットが解説 英語達人ノート



シアトルフライトアカデミー Line Official Account



航空学生受験受付締切迫る 9 10まで 航空自衛隊 Japan Air Self Defense Force Facebook




航空学生 Wikipedia




Exを受験されたあなたへ 自衛隊装備品 航空自衛隊パイロットスーツ 難燃オレンジ冬用 とは 0400 ミリタリー いつだってミリタリアン




入学志望の方へ 募集要項 独立行政法人 航空大学校




תג 航空身体検査 בטוויטר




航空自衛隊第1期操縦学生 66 最近の航空自衛隊航空学生の応募及び採用状況の推移 Y Hamadaのブログ




キャビンアテンダントとグランドスタッフの違いや適性を比較解説




入学志望の方へ 募集要項 独立行政法人 航空大学校



航空学生受験受付締切迫る 9 10まで 航空自衛隊 Japan Air Self Defense Force Facebook




航空学生3次まで進まれた方から 受験生へのメッセージ




航空大学校 飛行適性検査 飛行適性検査とは一体



シアトルフライトアカデミー Line Official Account




自社養成パイロット対策セミナー 航空大学校受験専門 パイロット予備校




スカイマーク自社養成パイロット採用選考 操縦適性検査を受けた話 前編 Dreamer737 Note




航空学生 自衛隊和歌山地方協力本部




航空大学校入試対策 現役航大生にアドバイザーしてもらう定期zoom勉強会 進捗報告 勉強法相談会 ネバギバ敏郎ブログ




入学志望の方へ 募集要項 独立行政法人 航空大学校




航空自衛隊第1期操縦学生 66 最近の航空自衛隊航空学生の応募及び採用状況の推移 Y Hamadaのブログ




カナダの航空免許関係の筆記試験について Fly In B C




航空大学校 日本唯一の国が設置したパイロット養成機関とは 飛行機パイロット




入学志望の方へ 募集要項 独立行政法人 航空大学校



小野アビエーション 11年1月アーカイブ




日本航空 Jal 自社養成本選考 二次面接突破 ネバ生 聴講生の合格報告メール大公開 ネバギバ敏郎ブログ




パイロットのなり方と就職事情 コロナの影響は 自社養成パイロットと航空大学校についても解説 面接官のホンネ




採用支援のリーディングマークが性格分析ツール キャリアベース 運営の全株式取得 Hr Tech領域の事業を拡大へ Bridge ブリッジ テクノロジー スタートアップ情報




自社養成パイロット対策セミナー 航空大学校受験専門 パイロット予備校
0 件のコメント:
コメントを投稿